Insurance
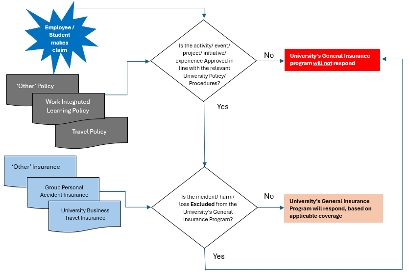
The University of Newcastle maintains a general Insurance program that aims to cover the insurable risks associated with its operations. In addition to minimising losses to assets and liabilities, the program also provides some financial protection to individuals (staff and students) who are involved in approved activities of the University.
You may be covered by the University's general insurance program if you are undertaking activities that are related to your work or study that are undertaken and/or approved in line with relevant University Policies and Procedures.
(Please note that Workers Compensation Insurance is not part of the General Insurance Program. Click HERE for Workers Compensation information. ALL correspondence relating to claims for workers compensation must be sent to usafe@newcastle.edu.au
The Insurance information contained throughout these pages is an overview designed to answer common questions. If you need more information or can’t find what you need, you can contact the Insurance team at Insurance@newcastle.edu.au
PLEASE DO NOT SEND PERSONAL & SENSITIVE HEALTH INFORMATION directly to the insurance email. If you need help making a claim, please refer to the links below.

Other Insurance
The University of Newcastle acknowledges the traditional custodians of the lands within our footprint areas: Awabakal, Darkinjung, Biripai, Worimi, Wonnarua, and Eora Nations. We also pay respect to the wisdom of our Elders past and present.